ВКМ-4,5

Крышный вентилятор
с вертикальным выбросом

ПРЕИМУЩЕСТВА

  • Малое энергопотребление благодаря высокому КПД. 
  • Высокие показатели по расходу воздуха.
  • Встроенные термоконтакты.

       Cкачать раздел

Распечатать

ПРИМЕНЕНИЕ


Вентиляторы крышные ВКМ предназначены для перемещения невзрывоопасных газовых сред с температурой не выше 60˚С, содержащих твердые примеси не более 100 мг/м3, не содержащих липких веществ и волокнистых материалов, в условиях умеренного климата 1-й категории размещения (У1) по ГОСТ 15150-90, при температуре окружающей среды от -20˚С до +40˚С.

ВКМ применяются в стационарных системах вытяжной вентиляции общественных, жилых, административных и производственных зданий для работы без сети или с короткой сетью воздуховодов. Устанавливаются на кровле. Среднее квадратичное значение виброскорости в местах установки вентиляторов не должно превышать 6.3 мм/с.

КОНСТРУКЦИЯ


Корпус вентилятора выполнен из оцинкованной стали.
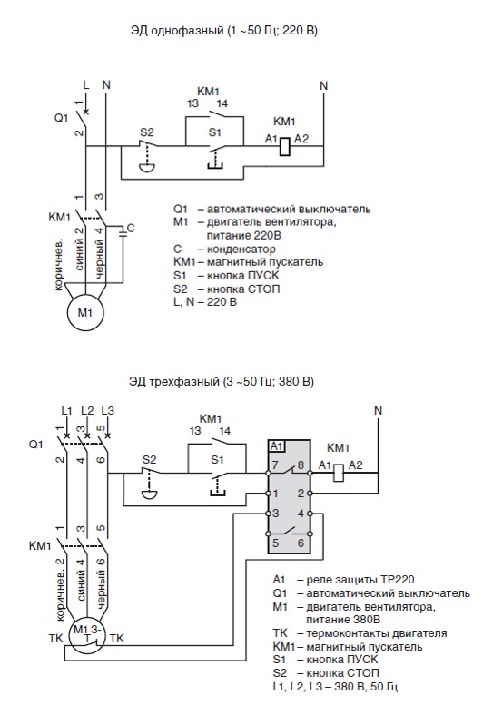
Рабочее колесо вентилятора выполнено с загнутыми назад лопатками правого направления вращения. Вентилятор ВКМ комплектуется электродвигателем однофазным на напряжение 220 В и трехфазным на напряжение 380 В с внешним ротором.

ГАРАНТИЯ – 18 МЕСЯЦЕВ

 

 

ВКМ-4,5-4D

ВКМ-4,5-4E

Напряжение/Частота

В/Гц

~400/50

~230/50

Фазность

 

3

1

Потребляемая мощность

кВт

0,81

0,82

Частота вращения

об/мин

1260

1340

Ток

А

1,36

4,1

Производительность

тыс. м3/ч

5100

5600

Полное давление

Па

400

400

Макс. температура перемещаемого. воздуха

°C

60

60

Класс защиты двигателя

 

IP54

IP54

Тип термозащиты

 

Встроенные термоконтакты

Встроенные термоконтакты

Масса

кг

44

44

Регулятор скорости, электронный

Частотный

ПЧ ATV212H075N4

Т-р STR1-50

Модель вентилятора

LpA

Октавные полосы частот, Гц

Гц

Общ.

125

250

500

1k

2k

4k

8k

ВКМ-4,5-4D

LpA, вход

дБ(А)

74

61

66

70

65

65

60

53

LpA, выход

76

65

69

70

71

69

63

58

ВКМ-4,5-4E

LpA, вход

дБ(А)

75

61

69

70

67

65

60

55

LpA, выход

78

61

70

72

73

70

66

62

Крышные вентиляторы - ВКМ-4,5

ПРИМЕНЕНИЕВентиляторы крышные ВКМ предназначены для перемещения невзрывоопасных газовых сред с температурой не выше 60˚С, содержащих твердые примеси не более 100 мг/м3, не содержащих липких веществ и волокнистых материалов, в условиях умеренного климата 1-й категории размещения (У1) по ГОСТ 15150-90, при температуре окружающей среды от -20˚С до +40˚С.ВКМ применяются в стационарных системах вытяжной вентиляции общественных, жилых, административных и производственных зданий для работы без сети или с короткой сетью воздуховодов. Устанавливаются на кровле. Среднее квадратичное значение виброскорости в местах установки вентиляторов не должно превышать 6.3 мм/с.КОНСТРУКЦИЯКорпус вентилятора выполнен из оцинкованной стали.Рабочее колесо вентилятора выполнено с загнутыми назад лопатками правого направления вращения. Вентилятор ВКМ комплектуется электродвигателем однофазным на напряжение 220 В и трехфазным на напряжение 380 В с внешним ротором.ГАРАНТИЯ – 18 МЕСЯЦЕВ

Крышные вентиляторы - ВКМ-4,5
0.00

С этим вентилятором покупают!

Поддержка

Каталог Системы вентиляции

Получить наиболее подробную
информацию о продукции Вы всегда
можете в нашем каталоге.

Скачать

Единый прайс-лист

В нашем прайс-листе вы найдете
самые актуальные цены на всю
предлагаемую нами продукцию.

Скачать

Сертификаты на продукцию

Вся продукция завода полностью
сертифицирована и прошла все
необходимые испытания.

Перейти

Монтаж вентиляции
Аэродинамические испытания
Электрофизические измерения

Вентиляторы :: Воздуховоды :: Клапаны

+375 (29) 187-67-00

+375 (232) 53-54-55

часы работы: 9:00—18:00

Яндекс.Метрика